waterinjection.info  

Go Back   waterinjection.info > Aquamist specific system Q and A and new products > Aquamist HFS-3 forum

Reply
 
Thread Tools Display Modes
  #31  
Old 23-10-2013, 10:07 PM
Richard L Richard L is offline
Manufacturer sponsor
 
Join Date: Oct 2003
Location: England
Posts: 4,941
Default Re: Wiring issue

Make a "resistance" measurement between 1&2, 2&3

__________________
Richard L
aquamist technical support
Reply With Quote
  #32  
Old 23-10-2013, 10:14 PM
bulldogface bulldogface is offline
Member
 
Join Date: Jul 2013
Location: Far North
Posts: 30
Default Re: Wiring issue

is seems like there isn't any connection between, reading is zero, and connection test between red pin and either of fuse pins is negative.
Reply With Quote
  #33  
Old 23-10-2013, 10:18 PM
bulldogface bulldogface is offline
Member
 
Join Date: Jul 2013
Location: Far North
Posts: 30
Default Re: Wiring issue

just ran test of suggested points with two meters. between 1 and two, zero. between two and three, 6.6 ohms..

Last edited by bulldogface; 23-10-2013 at 10:21 PM. Reason: correction
Reply With Quote
  #34  
Old 23-10-2013, 10:19 PM
Richard L Richard L is offline
Manufacturer sponsor
 
Join Date: Oct 2003
Location: England
Posts: 4,941
Default Re: Wiring issue

with the circuit board off the car, we can examine the copper tract easier. Do make the above measurements and I will make another picture meanwhile.
__________________
Richard L
aquamist technical support
Reply With Quote
  #35  
Old 23-10-2013, 10:38 PM
Richard L Richard L is offline
Manufacturer sponsor
 
Join Date: Oct 2003
Location: England
Posts: 4,941
Default Re: Wiring issue

It is strange to see 6.6ohm between 2&3. Follow the copper track run, it should be continuous. Examine it closely.

__________________
Richard L
aquamist technical support
Reply With Quote
  #36  
Old 23-10-2013, 10:52 PM
Richard L Richard L is offline
Manufacturer sponsor
 
Join Date: Oct 2003
Location: England
Posts: 4,941
Default Re: Wiring issue

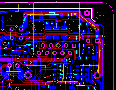
It appears the red track is broken. (2&3)

Blue track ...... circuit board bottom
Red track ........ circuit board top.
__________________
Richard L
aquamist technical support
Reply With Quote
  #37  
Old 23-10-2013, 11:04 PM
Richard L Richard L is offline
Manufacturer sponsor
 
Join Date: Oct 2003
Location: England
Posts: 4,941
Default Re: Wiring issue

__________________
Richard L
aquamist technical support
Reply With Quote
  #38  
Old 23-10-2013, 11:17 PM
bulldogface bulldogface is offline
Member
 
Join Date: Jul 2013
Location: Far North
Posts: 30
Default Re: Wiring issue

seems like there is tiniest of circuit bubles, plus some black residue around the first solder point of capacitor, going thru hole. tried to make a pics of it, but i am not sure they're going to help...[IMG][/IMG]

Last edited by bulldogface; 23-10-2013 at 11:24 PM.
Reply With Quote
  #39  
Old 23-10-2013, 11:18 PM
bulldogface bulldogface is offline
Member
 
Join Date: Jul 2013
Location: Far North
Posts: 30
Default Re: Wiring issue

part between capacitor and fuse is nice and clean.
Reply With Quote
  #40  
Old 23-10-2013, 11:26 PM
Richard L Richard L is offline
Manufacturer sponsor
 
Join Date: Oct 2003
Location: England
Posts: 4,941
Default Re: Wiring issue

Can't see the image. Post it to richard AT aquamist.co.uk

It looks like there was a spark created some time ago where the black is. Hence burn out the track.

If you can solder a bridging wire between 2&3, it should work normally after the repair.
__________________
Richard L
aquamist technical support
Reply With Quote
Reply


Posting Rules
You may not post new threads
You may not post replies
You may not post attachments
You may not edit your posts

BB code is On
Smilies are On
[IMG] code is On
HTML code is Off

Forum Jump


All times are GMT +1. The time now is 06:47 AM.


Powered by vBulletin® Version 3.8.4
Copyright ©2000 - 2025, Jelsoft Enterprises Ltd.